各勤工助学用工单位及各位同学:
为了进一步落实《学校校内勤工助学管理办法》的精神,规范管理大学生校内勤工助学工作,保证勤工助学工作公开、公平、公正,经研究决定,对我校2018年勤工助学岗位进行公开招聘,现将有关事项通知如下:
一、招聘时间:2018年3月7日—3月13日9:00~16:00;
二、招聘对象:全校学生;
三、招聘地点:团委办公室(平房005)
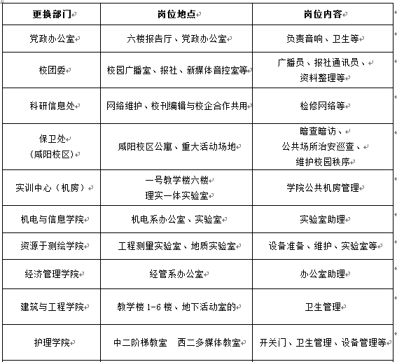
四、招聘岗位

四、勤工助学岗位人员的招聘原则:
1、岗位公开、公平竞争、择优录用;
2、家庭经济困难者及贫困生优先;
3、有一定特长者优先;
4、同等条件下,学习成绩优秀者优先。
五、勤工助学人员的基本要求:
1、牢固树立为广大师生服务的思想;
2、热爱工作岗位,责任心强,任劳任怨;
3、服从工作安排,严格遵守所在工作岗位的纪律和要求,积极配合所在岗位部门老师的工作,按要求做到,按时到岗,按时按量完成工作,在岗期间不得出现迟到早退以及不到岗现象;
4、因病因事无法工作,应向用人部门请假并征得同意。不得擅自缺勤和私自更换岗位;
5、用工部门将每月对勤工助学人员进行考核,考核不合格者将被扣发工资直至离岗:
6、能较好地处理好学习和工作二者关系,不影响自身学习。
四、招聘流程:
1、学生填写《陕西能源职业技术学院勤工助学申请表》(见附件),提出上岗申请;
2、各二级学院在学生《陕西能源职业技术学院勤工助学申请表》上签署意见并盖章,由学生到校团委自主应聘;
3、被录用的学生在招聘日结束后持本人《学生证》到用工单位报到上岗,接受用工单位的工作安排及考核管理。
附件: 陕西能源职业技术学院学生校内勤工助学岗位申请表
院团委
2018年3月7日